Десять и более лет тому назад я был… да кого я буду обманывать? — был уже ровно таким же душным скуфом, как и сейчас, только на 10 лет менее ленивым. Писал я тогда в жыжу про то, как (не)правильно измерять кучность винтовок.
Как физика от звука реактивных двигателей в межзвёздном пространстве
как стрелка ипсц от бесконечных патронов в пистолетном магазине ГГ голивудских пострелушек
как кардиолога от изображения «сердечка» на открытках и смайликах
до судорог, до помутнения сознания
человека, который не до конца забыл инженерный курс статистики, корёжит от хвастливых картиночек «групп» из 5, а то и из 3 выстрелов, которыми выпендриваются по тырнетам всеобразные владельцы огрестрела — дескать, смотрите граждане, не отворачивайтесь — у меня _субминутная кучность_ (1000х!)
Подробному развенчанию мифов по поводу «поперечника серии из 5» я тогда посвятил немало времени. Результаты этого моего кампфа можно изучить по тегу «разбросало кучу», там же есть ссылки на статистически-состоятельную считалку кучности (переехала сюда), и страшное знание о том, сколько реально надо патронов для сколь-нибудь уверенного суждения о кучности инструмента.
Ленивых и торопливых отсылаю, в частности, сюда: https://geladen.livejournal.com/51337.html
Для совсем ленивых, краткий вывод: для минимального инженерно-значимого определения кучности винтовки, нужно жахнуть патронов 30-40 [1]. Одна, две или даже три «группы» из 5 пыщь — не информация, а мусор. А одна группа из 3 пыщь — лишь повод усомниться в моральной чистоплотности или умственной состоятельности постящего.
Новости эти, для любителей постить картинки «групп» из трёх пыщь, понятное дело — обидные и оскорбительные
Возмущённым контр-аргументом обычно приводится пример заводского отстрела стволов — дескать, если звёзды зажигают на флейте водосточных etc., иначе зачем бы на серьёзных заводах этим занимались. Прицепом в изобилии идут мифы, выбор ствола в ормаге на основе бумажки заводского отстрела из 4, а если на момент оного отстрела по капризу мироздания 4 пыщь прилетели рядом — бесплодные попытки «выжать гиперзвук из фиат 500», дескать «ну на заводе-то смогла».
Происходит это от фундаментального непонимания того, зачем этот заводской отстрел вообще производится. Он — не для определения кучности. Он (в числе прочего) — для выбраковки некондиционных стволов, что *совершенно* не одно и то же.
Об этом и будет сегодняшний выпуск нашего альманаха.
Вступительное замечание №1: Текст проиллюстрирован на примерах групп из 5 выстрелов, поскольку при использовании примитивного метода «поперечника серии» именно группы из 5 (а также 6 и 7) выстрелов несут максимум информации «на единицу пыщь». (см. Научное Обоснование.) Принципиальные выводы являются верными для любого количества выстрелов в серии.
Вступительное замечание №2: Кучность в чём только не измеряют — угловые минуты, миллирадианы, X см на дистанции Y, инч-фаренгейты на квадратный фунт изюма, etc. Чтобы абстрагироваться от конкретных единиц, которые в данном случае будут только мешать пониманию, для измерения кучности вводится новая вымышленная угловая единица — Буй (сокр. «Й», соотв. нанобуй (нЙ), петабуй (ПЙ), и т. п.). Выводы остаются совершенно верными и для твоей, дорогой читатель, любимой единицы измерения, и цифры, в ней измеренной.
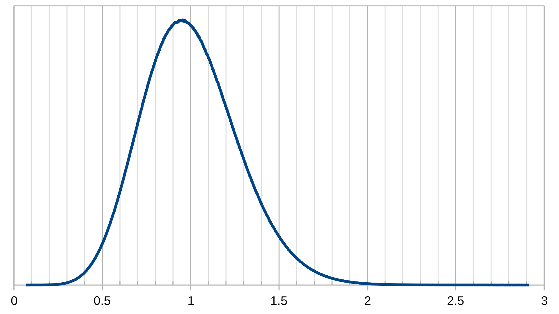
Начнём со страшного: вот как выглядит график плотности вероятности для поперечника серий из 5 выстрелов, со средним поперечником 1 Буй.

Горизонтальная шкала — собственно поперечник серии, Й. Площадь под графиком между, к примеру, x1 и х2 по шкале Й отображает вероятность того, что поперечник случайной серии попадёт между x1 и x2. Общая площадь под графиком между нулём и плюс бесконечностью равна единице, или 100%.
Отметим, что график — не симметричный. Интуитивно — это понятно, поскольку серии с поперечником меньше ноля — в принципе невозможны, в то время как серии с огромным разбросом в 100500 ПЙ, хоть и исключительно маловероятны, но, строго говоря, вероятность не равна нулю. По этой же причине пик графика не совпадает со средним значением (1 Й), а находится левее — в количественном выражении, немного больше серий будут иметь поперечник меньше среднего значения, но немного более редкие «неудачные» серии порой разлетаются весьма широко, и, таким образом, «портят статистику».

Для иллюстрации тщетности определения кучности по одной «группе» из 5 выстрелов, обрати внимание, дорогой читатель, на бежевенький участок под графиком с левой стороны. Он соответствует промежутку 0.0-0.8 Буй, и покрывает вероятность 24%. Иными словами, при средней кучности в 1 Буй, примерно каждая четвёртая серия будет иметь поперечник в 0.8 Буя или лучше.
И вообще, см. зелёная зона по центру: нечто похожее на правду — среднее значение плюс-минус 20% — получается только примерно в половине случаев. В другой половине случаев получается иллюзия, на основе которой множество стрелков делают многозначительные выводы.
Обрати также, дорогой читатель, внимание на розовый хвостик от 1.7 Буя и до бесконечности. Вероятность разлёта серии от 1.7х больше среднего значения — всего 1%. А более, чем в 2 раза — сотые доли процента.
На этом и основан принцип отсева негодного, напр. некондиционных стволов в производстве.
Вот, например, как выглядят в сравнении графики для уже знакомой нам синей винтовки со средним поперечником в серии из 5 в 1 Буй, и другой, оранжевой винтовки, со средним поперечником в полтора Буя.

Вероятность одного и того же события, разлёта серии более, чем на 1.7 Й, для первой — 1%, а для второй — уже 30%.
Для заводских испытаний, когда винтовка должна соответствовать неким нормам кучности, устанавливается некий порог — например, разлёт в 2 раза превышающий среднее значение для максимально допустимого рассеивания — вероятность которого в нормальных обстоятельствах крайне мала. Если одна из винтовок в серии при контрольном отстреле показывает результат, превышающий порог — вся партия отправляется на дополнительный контроль качества, поскольку есть подозрение, что требуемая кучность не выдерживается, и что реальный разброс, а соответственно и вероятность запорогового разлёта — выше, чем допускается.
В массовом производстве подход совершенно оправдан (откуда и листочки заводского отстрела), но простому стрелку-потребителю от него — ни жарко ни холодно. Это значит, всего лишь, что винтовка прошла контроль качества, и что инструмент с какой-то вероятностью соответствует заводским требованиям кучности.
Но и нам, простым стрелкам, от знания статистики тоже может быть польза.
Когда встаёт вопрос оценки кучности, по уму и по науке нужно ложиться за карабин и оголтело стрелять в мишеньку, понемногу скармливая результаты Учоному Целкометру Тарань, до тех пор пока доверительный интервал не окажется внутри максимально допустимого значения рассеивания.
Так я делаю, например, при выборе нового ствола К31 взамен расстрелянного — пользоваться им я буду долго и много, патрон недорог, отчего бы и не порезвиться (люблю запах жжёного пироксилина по утрам).
Но в случае пробных серий релода (не будешь же снаряжать и отстреливать по 50 пыщь каждого варианта), или, например, дорогушшых фабричных .338 (цена любопытства — эквивалент трёх(!) ящиков(!!) отличного(!!!) винишша), лень-матушка и жаба-душитель встают на пути Научного Метода.
В этот момент, я вспоминаю график выше, где сравнительный отрез вероятностей по 1.7 Й, стреляю 3 серии подряд, и оцениваю кучность, то есть — потенциально дисквалифицирую патрон, по самой худшей из серий.
К примеру, желаемый поперечник средней серии из 5 пыщь в моём случае не должен превышать 1 Й. Если хотя бы одна из трёх отстрелянных серий выходит за 1.7 Й — потенциально DQ (ну или надо, глубоко вздохнув, приступать к кормлению Тарани, чтобы увериться окончательно).
Если вероятность вылета одной серии за «порог качества» — 1%, то вероятность вылета хотя бы одной из трёх — 1-0.99^3 ≃ 3%. Зато, например, если реальная кучность испытуемого — не один, а полтора Буя, то вероятность огрести вылет за порог хотя бы на одной из трёх серий — 1-0.7^3 ≃ 66%.
Такого рода экзерсисы, конечно, никакой гарантии не дают. Можно случайно попасть в те самые 3%, и долго потом выяснять что не так. Можно не попасть в 66% (а если разница реальной кучности к искомой — не в полтора раза, то и меньше).
Но как черновая прикидка для отбрасывания совсем уж безблагодатных вариантов — вполне рабочий вариант.
Пример: искомая кучность — не более 1 МОА в средней серии из 5 пыщь. На 300 м, 1 МОА = 8.9 см. Пороговый разброс, соотв., 8.9 х 1.7 ≃ 15 см. Стреляю, в одной из серий получаю разброс 20 см, без очевидных косяков со стороны стрелка или оружия. Вывод: DQ однозначно, бо событие это чрезвычайно маловероятно, даже для гораздо большего, чем искомый, разброса.
Точнее говоря по этому конкретному случаю, возвращаясь в начало разговора, в серии из 5 для винтовки со средним поперечником разброса 1 Буй, вероятность вылета за 2 Буя составляет сотые доли процента. Иными словами, поперечник 20 см говорит нам о том, что средний разброс *наверняка* больше, чем 20/2=10 см, и *скорее всего* (97%) больше, чем 20/1.7=11.8 см.
Вывод: определение кучности с инженерной достоверностью по-прежнему является достаточно трудоёмким, и порой недешёвым упражнением. Однако, отсев по самой плохой серии из трёх иногда позволяет сэкономить время и усилия, ну или же получить уверенность уровня «вроде, норм» в случаях, когда это менее критично.
В следующих выпусках нашего альманаха читайте про статистические подляны, связанные с таким, казалось бы, простым делом, как пристрелка винтовки в ноль.
Развивайте обскурантизм! Тщательно соблюдайте технику мракобесия!
______________________
[1] А в пограничных случаях, напр. попытки определить какой из относительно близких релодов летит кучнее, можно жахнуть и 60, и более, а чёткого ответа так и не получить.
Как физика от звука реактивных двигателей в межзвёздном пространстве
как стрелка ипсц от бесконечных патронов в пистолетном магазине ГГ голивудских пострелушек
как кардиолога от изображения «сердечка» на открытках и смайликах
до судорог, до помутнения сознания
человека, который не до конца забыл инженерный курс статистики, корёжит от хвастливых картиночек «групп» из 5, а то и из 3 выстрелов, которыми выпендриваются по тырнетам всеобразные владельцы огрестрела — дескать, смотрите граждане, не отворачивайтесь — у меня _субминутная кучность_ (1000х!)
Подробному развенчанию мифов по поводу «поперечника серии из 5» я тогда посвятил немало времени. Результаты этого моего кампфа можно изучить по тегу «разбросало кучу», там же есть ссылки на статистически-состоятельную считалку кучности (переехала сюда), и страшное знание о том, сколько реально надо патронов для сколь-нибудь уверенного суждения о кучности инструмента.
Ленивых и торопливых отсылаю, в частности, сюда: https://geladen.livejournal.com/51337.html
Для совсем ленивых, краткий вывод: для минимального инженерно-значимого определения кучности винтовки, нужно жахнуть патронов 30-40 [1]. Одна, две или даже три «группы» из 5 пыщь — не информация, а мусор. А одна группа из 3 пыщь — лишь повод усомниться в моральной чистоплотности или умственной состоятельности постящего.
Новости эти, для любителей постить картинки «групп» из трёх пыщь, понятное дело — обидные и оскорбительные
Возмущённым контр-аргументом обычно приводится пример заводского отстрела стволов — дескать, если звёзды зажигают на флейте водосточных etc., иначе зачем бы на серьёзных заводах этим занимались. Прицепом в изобилии идут мифы, выбор ствола в ормаге на основе бумажки заводского отстрела из 4, а если на момент оного отстрела по капризу мироздания 4 пыщь прилетели рядом — бесплодные попытки «выжать гиперзвук из фиат 500», дескать «ну на заводе-то смогла».
Происходит это от фундаментального непонимания того, зачем этот заводской отстрел вообще производится. Он — не для определения кучности. Он (в числе прочего) — для выбраковки некондиционных стволов, что *совершенно* не одно и то же.
Об этом и будет сегодняшний выпуск нашего альманаха.
Вступительное замечание №1: Текст проиллюстрирован на примерах групп из 5 выстрелов, поскольку при использовании примитивного метода «поперечника серии» именно группы из 5 (а также 6 и 7) выстрелов несут максимум информации «на единицу пыщь». (см. Научное Обоснование.) Принципиальные выводы являются верными для любого количества выстрелов в серии.
Вступительное замечание №2: Кучность в чём только не измеряют — угловые минуты, миллирадианы, X см на дистанции Y, инч-фаренгейты на квадратный фунт изюма, etc. Чтобы абстрагироваться от конкретных единиц, которые в данном случае будут только мешать пониманию, для измерения кучности вводится новая вымышленная угловая единица — Буй (сокр. «Й», соотв. нанобуй (нЙ), петабуй (ПЙ), и т. п.). Выводы остаются совершенно верными и для твоей, дорогой читатель, любимой единицы измерения, и цифры, в ней измеренной.
Начнём со страшного: вот как выглядит график плотности вероятности для поперечника серий из 5 выстрелов, со средним поперечником 1 Буй.

Горизонтальная шкала — собственно поперечник серии, Й. Площадь под графиком между, к примеру, x1 и х2 по шкале Й отображает вероятность того, что поперечник случайной серии попадёт между x1 и x2. Общая площадь под графиком между нулём и плюс бесконечностью равна единице, или 100%.
Отметим, что график — не симметричный. Интуитивно — это понятно, поскольку серии с поперечником меньше ноля — в принципе невозможны, в то время как серии с огромным разбросом в 100500 ПЙ, хоть и исключительно маловероятны, но, строго говоря, вероятность не равна нулю. По этой же причине пик графика не совпадает со средним значением (1 Й), а находится левее — в количественном выражении, немного больше серий будут иметь поперечник меньше среднего значения, но немного более редкие «неудачные» серии порой разлетаются весьма широко, и, таким образом, «портят статистику».

Для иллюстрации тщетности определения кучности по одной «группе» из 5 выстрелов, обрати внимание, дорогой читатель, на бежевенький участок под графиком с левой стороны. Он соответствует промежутку 0.0-0.8 Буй, и покрывает вероятность 24%. Иными словами, при средней кучности в 1 Буй, примерно каждая четвёртая серия будет иметь поперечник в 0.8 Буя или лучше.
И вообще, см. зелёная зона по центру: нечто похожее на правду — среднее значение плюс-минус 20% — получается только примерно в половине случаев. В другой половине случаев получается иллюзия, на основе которой множество стрелков делают многозначительные выводы.
Обрати также, дорогой читатель, внимание на розовый хвостик от 1.7 Буя и до бесконечности. Вероятность разлёта серии от 1.7х больше среднего значения — всего 1%. А более, чем в 2 раза — сотые доли процента.
На этом и основан принцип отсева негодного, напр. некондиционных стволов в производстве.
Вот, например, как выглядят в сравнении графики для уже знакомой нам синей винтовки со средним поперечником в серии из 5 в 1 Буй, и другой, оранжевой винтовки, со средним поперечником в полтора Буя.

Вероятность одного и того же события, разлёта серии более, чем на 1.7 Й, для первой — 1%, а для второй — уже 30%.
Для заводских испытаний, когда винтовка должна соответствовать неким нормам кучности, устанавливается некий порог — например, разлёт в 2 раза превышающий среднее значение для максимально допустимого рассеивания — вероятность которого в нормальных обстоятельствах крайне мала. Если одна из винтовок в серии при контрольном отстреле показывает результат, превышающий порог — вся партия отправляется на дополнительный контроль качества, поскольку есть подозрение, что требуемая кучность не выдерживается, и что реальный разброс, а соответственно и вероятность запорогового разлёта — выше, чем допускается.
В массовом производстве подход совершенно оправдан (откуда и листочки заводского отстрела), но простому стрелку-потребителю от него — ни жарко ни холодно. Это значит, всего лишь, что винтовка прошла контроль качества, и что инструмент с какой-то вероятностью соответствует заводским требованиям кучности.
Но и нам, простым стрелкам, от знания статистики тоже может быть польза.
Когда встаёт вопрос оценки кучности, по уму и по науке нужно ложиться за карабин и оголтело стрелять в мишеньку, понемногу скармливая результаты Учоному Целкометру Тарань, до тех пор пока доверительный интервал не окажется внутри максимально допустимого значения рассеивания.
Так я делаю, например, при выборе нового ствола К31 взамен расстрелянного — пользоваться им я буду долго и много, патрон недорог, отчего бы и не порезвиться (люблю запах жжёного пироксилина по утрам).
Но в случае пробных серий релода (не будешь же снаряжать и отстреливать по 50 пыщь каждого варианта), или, например, дорогушшых фабричных .338 (цена любопытства — эквивалент трёх(!) ящиков(!!) отличного(!!!) винишша), лень-матушка и жаба-душитель встают на пути Научного Метода.
В этот момент, я вспоминаю график выше, где сравнительный отрез вероятностей по 1.7 Й, стреляю 3 серии подряд, и оцениваю кучность, то есть — потенциально дисквалифицирую патрон, по самой худшей из серий.
К примеру, желаемый поперечник средней серии из 5 пыщь в моём случае не должен превышать 1 Й. Если хотя бы одна из трёх отстрелянных серий выходит за 1.7 Й — потенциально DQ (ну или надо, глубоко вздохнув, приступать к кормлению Тарани, чтобы увериться окончательно).
Если вероятность вылета одной серии за «порог качества» — 1%, то вероятность вылета хотя бы одной из трёх — 1-0.99^3 ≃ 3%. Зато, например, если реальная кучность испытуемого — не один, а полтора Буя, то вероятность огрести вылет за порог хотя бы на одной из трёх серий — 1-0.7^3 ≃ 66%.
Такого рода экзерсисы, конечно, никакой гарантии не дают. Можно случайно попасть в те самые 3%, и долго потом выяснять что не так. Можно не попасть в 66% (а если разница реальной кучности к искомой — не в полтора раза, то и меньше).
Но как черновая прикидка для отбрасывания совсем уж безблагодатных вариантов — вполне рабочий вариант.
Пример: искомая кучность — не более 1 МОА в средней серии из 5 пыщь. На 300 м, 1 МОА = 8.9 см. Пороговый разброс, соотв., 8.9 х 1.7 ≃ 15 см. Стреляю, в одной из серий получаю разброс 20 см, без очевидных косяков со стороны стрелка или оружия. Вывод: DQ однозначно, бо событие это чрезвычайно маловероятно, даже для гораздо большего, чем искомый, разброса.
Точнее говоря по этому конкретному случаю, возвращаясь в начало разговора, в серии из 5 для винтовки со средним поперечником разброса 1 Буй, вероятность вылета за 2 Буя составляет сотые доли процента. Иными словами, поперечник 20 см говорит нам о том, что средний разброс *наверняка* больше, чем 20/2=10 см, и *скорее всего* (97%) больше, чем 20/1.7=11.8 см.
Вывод: определение кучности с инженерной достоверностью по-прежнему является достаточно трудоёмким, и порой недешёвым упражнением. Однако, отсев по самой плохой серии из трёх иногда позволяет сэкономить время и усилия, ну или же получить уверенность уровня «вроде, норм» в случаях, когда это менее критично.
В следующих выпусках нашего альманаха читайте про статистические подляны, связанные с таким, казалось бы, простым делом, как пристрелка винтовки в ноль.
Развивайте обскурантизм! Тщательно соблюдайте технику мракобесия!
______________________
[1] А в пограничных случаях, напр. попытки определить какой из относительно близких релодов летит кучнее, можно жахнуть и 60, и более, а чёткого ответа так и не получить.
no subject
Date: 2025-05-29 08:32 pm (UTC)ПыСы: трактата, похоже, не увижу
no subject
Date: 2025-05-29 08:49 pm (UTC)ку: трактат -- война-с...
no subject
Date: 2025-05-29 08:39 pm (UTC)Писал Дворянинов в Солдате Удачи
no subject
Date: 2025-05-29 08:40 pm (UTC)вот так страница полностью, если экран разрывает — можно удалить
(no subject)
From:(no subject)
From:no subject
Date: 2025-05-30 02:35 am (UTC)Как раз физика от этого корежить и не будет. Если есть выбросы газа от двигателя, то будет и звук.
no subject
Date: 2025-05-30 04:58 am (UTC)(no subject)
From:(no subject)
From:(no subject)
From:(no subject)
From:(no subject)
From:(no subject)
From:(no subject)
From:no subject
Date: 2025-05-30 03:27 am (UTC)Спасибо, Саш! Теперь всем рассказчикам про субминутные винтовки буду просто ссыль на твою статью скидывать)))
no subject
Date: 2025-05-30 09:22 am (UTC)некоторые будут неиллюзорно обижаться.
некоторые -- бухтеть, дескать "всегда так делали, ничо ты не понимаешь".
а до кого-то, глядишь, и достучишься.
(no subject)
From:(no subject)
From:(no subject)
From:(no subject)
From:no subject
Date: 2025-05-30 09:56 am (UTC)(no subject)
From:no subject
Date: 2025-05-30 05:09 am (UTC)Блин, я жахал по 20, в надежде, что этого достаточно. Правда, жахал из Сайги :) Но я и сам тот ещё стрелец.
no subject
Date: 2025-05-30 09:19 am (UTC)(no subject)
From:(no subject)
From:(no subject)
From:(no subject)
From:(no subject)
From:no subject
Date: 2025-05-30 05:10 am (UTC)Бесполезно.
Умные — и так читают Вас и Дворянинова.
Хвастунишки — всё равно не читают никого и продолжают махать листиками "с группами из 5".
no subject
Date: 2025-05-30 09:17 am (UTC)я этот материал в лекции включал. по итогам, пацаны, конечно, погрустнели, но, глядишь, потом на рубеже совсем другие речи ведут.
(скорее даже наоборот, ходят важные, как те аристократы из известного мема, и чайников учоностью снобируют.)
no subject
Date: 2025-05-30 06:51 am (UTC)Оченно познавательно.
Однако пытливый читатель тут же спросит: "у вас тут статистика, типа все эксперименты проводятся в одинаковых условиях, обеспечивающих повторимость бла-бла-бла. А я вот сдернул 3-й выстрел! А может, и ещё какой... Как это учесть?!"
ПС И робко напоминаю - вы там это, про Лабрадар обещали ликбезик... чтобы было что скармливать учОным считалкам
no subject
Date: 2025-05-30 09:13 am (UTC)ку: лабрадар -- дада, пардон, совсем из головы вылетело.
no subject
Date: 2025-05-30 10:15 am (UTC)Привести эксперимент к виду, который принципиально не даст сдернуть!
(no subject)
From:no subject
Date: 2025-05-30 07:49 am (UTC)http://lj.rossia.org/users/geladen/49468.html - не открывается, однако.
Ссылка упоминается вот тут: https://geladen.livejournal.com/51337.html
no subject
Date: 2025-05-30 09:09 am (UTC)lj.rossia.org уже много лет назад попал во все запретные списки роскомдержиморды.
no subject
Date: 2025-05-30 08:03 am (UTC)no subject
Date: 2025-05-30 09:02 am (UTC)(no subject)
From:(no subject)
From:(no subject)
From:no subject
Date: 2025-05-30 09:52 am (UTC)no subject
Date: 2025-05-30 10:08 am (UTC)средний поперечник из 5 или из 10, строго говоря, приводится (прямо пропорционально) к статистически-значимым величинам, типа КВО или сигмы.
но (процитирую инстукцию к тараню)
1. Количество выстрелов в одной серии, как правило, статистически строго недостаточно, но также
2. Измерять кучность по максимальному разбросу серии, наверное — наименее эффективный метод (в терминах полученной информации на единицу пыщь), поскольку используются только две крайние точки, а про все остальные точки мы знаем только, что они — «где-то между». Использование информации о всех пробоинах позволяет сэкономить от 25% до 40% боеприпаса, для результатов той же точности.
3. Также, цифра максимального рассеивания подвержена очень сильному влиянию случайных «дурных» выстрелов с сильным вылетом. Один вылет на 5 сериях из 5 выстрелов «портит» 20% измерений. Один выстрел на 25 индивидуальных пробоинах «портит» только 4%.
(no subject)
From:no subject
Date: 2025-05-30 12:05 pm (UTC)А я продолжаю использовать группы по 3-5 выстрелов, они вполне пригодны для:
* целевой установки в тренировках — если группа в 5 выстрелов не собирается в кучу — то че-то ну совсем пиздец с навыками у человека. Или сократить группу из 5 выстрелов до… 60 выстрелов это уже само по себе тренировка
* сравнение двух стволов — если скажем в Sig 516 или LWRC группа из 5 — чуть меньше минуты, а у SCAR 16 с тем же стрелком и патроном, в тех же условиях — уже меньше двух — это вполне позволяет делать выводы о сравнительной точности.
* аналогично для таких как я — скажем определение оптимального увеличения прицела. Ищем наименьшую группу из 5.
Да, группа из 100 — расползется, но кстати тоже вполне предсказуемо и вполне достаточно для оценки того в мишень какого размера вообще имеет смысл стрелять и с какой вероятностью попадешь.
Опять-таки эмпирически, для себя выяснил что где-то 2.5х от лучшей группы дает надежное попадание в мишень в рамках выезда на стрельбище (100-150 выстрелов).
Так что каждому овощу своя грядка. Для определения научной достоверности или для оценки стрелка экстра-класса — все правильно. Но большинство даже здесь комментирующих — ни в первом в практическом смысле не нуждаются, ни вторыми не являются :-)
По мне пусть лучше долбятся в группы по 5, но улучшают результаты, чем с умными видом говорят — ну 100 все равно не получится/некогда будет стрелять, поэтому хуля и стрататься :-)
no subject
Date: 2025-05-30 09:41 pm (UTC)я, с тех пор как имел неосторожность поколупать статистику в приложении к целкости, своим глазам и "чуйке" больше не верю совсем. человеку вообще свойственно искать закономерности там, где их нет.
взять, к примеру, твою историю с двумя винтовками. одна и та же винтовка с одним и тем же патроном с одним и тем же стрелком в 8.1%+ случаев выдаст подряд две группы из пяти, поперечник одной из которых -- в два раза или более больше, чем другой.
ку: "2.5х от лучшей группы дает надежное попадание в мишень" -- к слову, по капризу распределения релея, R99 почти точно равен *среднему* поперечнику серии из 5. т.е. поперечник надёжного попадания -- средняя серия из 5 умножить на 2.
а группы стрелять конечно надо, я этим занят исступлённо унд оголтело постоянно. другое дело, что выводы о реальной кучности инструмента (и, соотв., вероятности поражения) из них надо делать очень осторожно.
(no subject)
From:no subject
Date: 2025-05-31 01:42 am (UTC)(делает троекратное ку)
no subject
Date: 2025-06-07 07:39 pm (UTC)